高效有度能源管理实践者
保护和改善地球环境
股票代码 01685.HK
博耳产品
ENGLISH
繁體中文
三亿电子
关于博耳
解决方案
行业应用
典型案例
投资者关系
三亿(中国)
产品推荐
点击咨询
三亿(中国)
最新活动
企业新闻
行业动态
典型案例
公用建筑
电网行业
出口项目
工矿企业
产品推荐
开关元件
开关元件
博耳高低压设备
技术支持
Technical support
当前位置:
三亿电子
>
三亿(中国)
>
行业动态
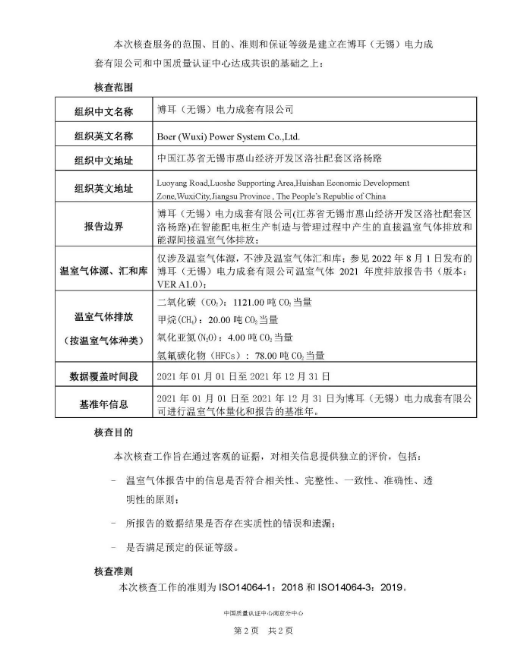
温室气体核查陈述
公司名称:
Boer Power
发布时间:
2023-05-16
浏览次数:
3923
用户平台
在线咨询
万利网址
|
xk平台官网
|
心博官网
|
华体会首页
|
时博app官方
|
世界杯官网入口app
|
心博电子
|
乐鱼体育官网
|
开云全线app登陆
|